中网品牌策划(上海)有限公司 采购系统 员工入口
立即咨询:021-6111-9995
中网  >  资讯动态   >   中国船舶CAD技术工程化的践行者
中国船舶CAD技术工程化的践行者
发布时间:2018/10/17 10:14:31 浏览次数:162

 2017年,是实施“十三五”规划的重要一年,在航运造船市场未现实质利好转变的形势下,上海中船国家工程深刻认识到面临的竞争态势和发展任务,并积极响应船舶设计总体院坚持“问题导向”的原则,强化对标,把技术、成本、周期、信息化、智能化等各项关键要素做到国内领先、世界一流,做到高人一筹、先人一步、人无我有、人有我强、人强我精,由“低端、常规向高端、精品”方向转变,不断巩固提升行业地位和市场竞争力。


中网品牌策划(上海)有限公司基于上海中船国家工程提升行业地位和市场竞争力的诉求,对其企业核心价值进行探索研究,为上海中船国家工程的企业形象定位提供理论依据。

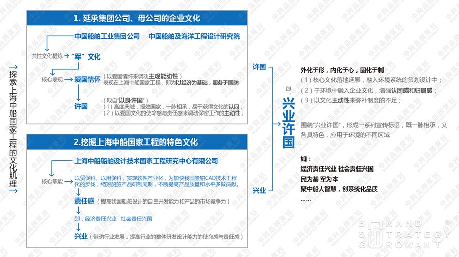
1. 分析行业/竞争;了解行业的发展趋势,把握行业属性;

2. 明确体系化;集团公司——中国船舶工业集团公司,母公司——中国船舶及海洋工程设计研究院;秉承“体系化建设、系统化思考”的原则,我们在考虑上海中船国家工程的企业形象时需要对其集团公司以及母公司的形象进行深入分析,寻求体系化延承的点;

3. 挖掘其特性;上海中船国家工程拥有比较完善的专业技术体系,有系统集成设计开发、软件设计开发、船舶总体性能分析、网络设计、自动控制、测量测试、系统装配总成等多个工程


专业技术门类,拥有一支以中青年骨干为主的科研设计队伍——即,注重设计研发;


经过一系列的调研、分析、研究,中网品牌策划以“船舶、设计”为核心定位对上海中船国家工程的企业形象进行深入设计。

1575883191825968.jpg

(主创意阐述:以船舶与六边形作为核心创意元素,于品牌中融入“互联”属性、“设计”元素、传承元素、突破创新、苛求完美、行业属性、归属感,同时以“G”形,赋予品牌稳重与值得信赖的感受。)

 



上一条:寻找互联网时代的突破点——玺雕科技的品牌逆袭
下一条:中网品牌策划与健康黑匣子达成战略合作






首页|案例|品牌定位|营销战略|数字化营销|中网|联系|法律声明
咨询专线:  021-6111-9995
节假日联系电话:  186-1620-0100   人才招聘:  HR@zwbsg .com
总部:  上海市杨浦区纪念路8号(国家大学科技园)1栋311-313   企业邮箱:  BSG@zwbsg .com
咨询专线:  021-6111-9995
节假日联系电话:  186-1620-0100
人才招聘:  HR@zwbsg .com
企业邮箱:  BSG@zwbsg .com
总部:  上海市杨浦区纪念路8号(国家大学科技园)1栋311-313


品牌策划  战略咨询  品牌营销  工业品牌策划  百度搜索  企业形象策划公司
企业文化设计公司  展厅设计  画册设计  上海品牌营销  工业品牌VI设计  企业文化落地  展会策划  会务营销
专业的品牌策划公司中网品牌策划为企业提供品牌营销、品牌策划、战略咨询、营销咨询、CI策划、VI设计、展厅设计等系列品牌设计,同时提供品牌战略、品牌定位、品牌命名、广告语、品牌整合营销、品牌网络推广、展会推广、会务推广、年度营销推广等品牌全案服务